[Entwicklung eines Q-Samples: Ein siebenstufiger Ansatz auf Grundlage qualitativer Interviews]
Nana Jedlicska 1,2Sabrina Lichtenberg 1
Pascal O. Berberat 1
Kristina Schick 1,2
1 Technische Universität München, TUM School of Medicine & Health, Abteilung für Klinische Medizin, TUM Medical Education Center, München, Deutschland
2 Technische Universität Dresden, Medizinische Fakultät und Universitätsklinikum Carl Gustav Carus, Institut für Medizinische Ausbildung, Dresden, Deutschland
Zusammenfassung
In den letzten Jahrzehnten hat die Forschung zur medizinischen Ausbildung zunehmend die Subjektivität und die Perspektiven von (angehenden) Gesundheitsfachkräften untersucht. Ein vielversprechender Ansatz zur Erforschung von Subjektivität ist die Q-Methode (Q). Die Q-Methode kombiniert qualitative und quantitative Forschungsansätze. Die Teilnehmenden sortieren dabei Aussagen entsprechend ihrer Präferenzen in ein (normalverteiltes) Raster. Ähnliche Sortiermuster werden anschließend zu Profilen zusammengefasst und narrativ beschrieben. Ein zentrales Element dieses Verfahrens ist die Gestaltung des Q-Samples – eine Zusammenstellung von Aussagen, die ein breites Spektrum von Meinungen, Überzeugungen und Perspektiven zum Untersuchungsgegenstand repräsentieren. Das Q-Sample ist daher entscheidend für den Erfolg einer Q-Studie und erfordert klar definierte Entwicklungsschritte. Derzeit sind diese Schritte in der Literatur lediglich ansatzweise beschrieben. Die vorliegende Arbeit schließt diese Lücke, indem sie ein siebenstufiges Verfahren für das Design eines Q-Samples auf der Grundlage von Interviewdaten beschreibt. Es wird ein systematischer und methodischer Ansatz präsentiert, der die vielfältigen Standpunkte zu einem bestimmten Forschungsthema erfasst. Aufbauend auf einer früheren qualitativen Studie wird aufgezeigt, wie Interviewdaten in ein Q-Sample überführt werden können, wobei durch den Einsatz einer Mapping-Technik thematische Abdeckung und Ausgewogenheit sichergestellt werden. Der Beitrag befasst sich auch mit der Bedeutung redaktioneller Überarbeitung und der Frage, wie die Alltagssprache der Teilnehmenden bei der Modifizierung des Q-Samples erhalten werden kann, um Selbstbezug anzuregen. Es wird ein umfassender Überblick über die Kriterien zur Gestaltung eines Q-Samples gegeben. Zudem werden praxisnahe Empfehlungen für die Auswahl eines Q-Samples und die Anwendung der Q-Methode in der medizinischen Ausbildung ausgesprochen und potenzielle Herausforderungen werden im Detail diskutiert.
Schlüsselwörter
Q-Methode, Messung der Subjektivität, Rollenerwartungen von Ärzt*innen, Gestaltung des Q-Samples, Editierung des Q-Samples
Einführung in die Q-Methode
Die Erforschung der Subjektivität von Gesundheitsfachkräften, einschließlich ihrer individuellen Erfahrungen, Einstellungen und Rollenerwartungen, gewinnt zunehmend an Bedeutung in der medizinischen Bildungsforschung [1], [2], [3], [4]. Subjektivität bezeichnet die durch individuelle Erfahrungen und Einstellungen geprägte Wahrnehmung der Umwelt (im Sinne einer Selbstreferenz; [5]). Einen vielversprechenden Ansatz zur Untersuchung der Subjektivität stellt die Q-Methode (Q; [6], [7], [8]) dar. Q zeichnet sich durch ihren weniger konfrontativen Charakter aus und bietet somit einen ganzheitlichen Zugang, um unterschiedliche Perspektiven auf komplexe oder sensible Themen zu ergründen [9]. In Anlehnung an Watts und Stenner [10] verstehen wir Q als eine Methode zur Erfassung von Einstellungen, die einerseits als subjektive Wahrnehmungen der Umwelt (im Sinne des Konstruktivismus) und andererseits als durch den sozialen und soziologischen Hintergrund einer Person beeinflusste Sichtweisen (im Sinnes des Konstruktionismus) verstanden werden können [10]. Der Konstruktivismus geht davon aus, dass Individuen die Welt auf Grundlage ihrer Werte, Erfahrungen, Einstellungen und Ideen wahrnehmen und interpretieren, wodurch sie ihre individuelle Perspektive einnehmen. So bringen zum Beispiel Medizinstudierende Erfahrungen und Einstellungen aus ihrer primären Sozialisation (Kindheit, Jugend, Soziales Milieu) in ihre Famulatur mit. Diese Perspektiven, die oft als Sicht auf die Welt durch die eigene „Brille“ beschrieben werden, können sich durch äußere Einflüsse und neue Erfahrungen verändern [10], [11]. Der Konstruktionismus betont jedoch die Rolle der sozialen Interaktion bei der Herausbildung von Sichtweisen. Er geht davon aus, dass Perspektiven nicht nur individuell konstruiert werden, sondern auch durch Gruppenzugehörigkeit und soziale Rollen geprägt werden. So können sich beispielsweise die Einstellungen (angehender) Ärzt*innen gegenüber Sterben und Tod von denen der Angehörigen unterscheiden. Eine Person kann je nach sozialer Rolle unterschiedliche Ansichten einnehmen: Während sie als Ärzt:in eine professionelle Perspektive einnimmt, kann ihr Standpunkt als Angehörige:r von persönlichen Gefühlen und Erfahrungen geprägt sein [10], [12].
Die interaktionistische Rollentheorie ergänzt konstruktivistische und konstruktionistische Perspektiven um einen soziologisch und sozialpsychologisch fundierten Zugang zur Analyse der Entstehung subjektiver Umweltwahrnehmungen. Sie stellt das Individuum in eine Wechselwirkung mit der sozialen Struktur und betont zugleich die Möglichkeit des Einzelnen, seine Rolle aktiv mitzugestalten. Rollenerwartungen werden dabei als ein Katalog möglicher Verhaltensweisen verstanden. Sie dienen als Deutungsmuster der sozialen Wirklichkeit und machen das soziale Auftreten erkennbar, interpretierbar und als „typisch“ zuordenbar. Rollenerwartungen werden folglich nicht einfach verinnerlicht und routinemäßig ausgeführt. Vielmehr wird von den Individuen erwartet, dass sie aus den für die Rolle als typisch erachteten Handlungsoptionen bewusst auswählen und ihr Verhalten aktiv kuratieren (role-making). Die Rolle wird als ein dynamisches
Phänomen betrachtet, das im Interaktionsprozess zwischen Partnern ausgehandelt und individuell gestaltet wird [13]. Die Fokussierung auf ein interaktionistisches Rollenverständnis in der vorliegenden Studie ermöglicht es uns, die gemeinsamen Rollenerwartungen von (angehenden) Ärzt*innen aufzudecken. Darüber hinaus lässt sich aus dieser Perspektive untersuchen, wie Ärzt*innen in Aus- und Weiterbildung ihre Rolle individuell und aktiv gestalten.
Um unterschiedliche Wahrnehmungsmuster über Individuen hinweg aufzudecken, kombiniert Q qualitative und quantitative Forschungsansätze. Indem Q von den Teilnehmenden verlangt, verschiedene Aspekte eines Gegenstandsbereichs in Relation zueinander zu betrachten und eine Haltung zu diesen Aspekten einzunehmen und auszudrücken, unterstützt sie die Selbstreflexivität [14]. Q trägt somit nicht nur zur Erfassung der Subjektivität, sondern auch zur aktiven Bildung subjektiver Sichtweisen auf ein Thema bei. Weitere Stärken von Q sind die hohe Anwendbarkeit der Ergebnisse sowie die Genauigkeit und Praxisnähe der Methode [11]. Q fördert daher die individuelle Sinnbildung, reduziert gleichzeitig den Einfluss von Vorannahmen und potenziellem Bias seitens der Forschenden und gewährleistet so die Validität [15]. Die Tatsache, dass eine vergleichsweise geringe Anzahl an Teilnehmenden erforderlich ist, erhöht zusätzlich die Praktikabilität der Methode [5]. Durch Q lassen sich die Einstellungen verschiedener Interessengruppen zeit- und ressourceneffizient aufdecken [5]. Gerade für die medizinische Ausbildung sind die Standpunkte verschiedener Gruppen von besonderer Relevanz, darunter Patient*innen, Studierende, Dozierende und Pflegepersonal. In der medizinischen Bildungsforschung und der Forschung zu Gesundheitsberufen befassen sich Q-Studien mit einer Vielzahl fachlich relevanter Themen, die aktuelle Fragestellungen des Feldes aufgreifen und darauf abzielen, Einstellungsmuster und Meinungsbilder von (angehenden) Gesundheitsfachkräften zu untersuchen [1], [4], [9]. Beispiele hierfür sind Studien zur professionellen Identität von Ärzt*innen [16], [17], Präferenzen in Bezug auf die Facharztausbildung [18], Einstellungsänderungen bezüglich der ärztlichen Kommunikation [2] oder Perspektiven auf das Simulationstraining [19], [20].
Um die jeweiligen Standpunkte zu ermitteln, muss ein kollektiver Diskursraum (sog. Concourse) definiert werden. Dieser bildet das Meinungsspektrum zum jeweiligen Thema ab [5] und kann auf Grundlage verschiedener Datenquellen konstruiert werden. Der Concourse basiert auf Perspektiven, Meinungen, Begrifflichkeiten und Definitionen, die in der Gesellschaft existieren und kann etwa aus Zeitungsartikeln, Inhalten sozialer Medien oder Theorien aus der Forschung (z. B. Interviewstudien und Fokusgruppen) gewonnen werden [9]. Ziel der Zusammenführung der verschiedenen Quellen ist es, ein möglichst vollständiges Meinungsbild zum Thema zu erfassen, aus dem anschließend das Q-Sample abgeleitet wird [5], [10]. Auf der Grundlage des Concourse werden Items in Form von Aussagen entwickelt, „um eine umfassende, aber handhabbare Darstellung des Concourse zu liefern [...]“ [5]. Diese Items bilden das Q-Sample. Die Teilnehmenden werden gebeten, die Aussagen des Q-Samples entweder in einem Normalverteilungsraster (vorgegebene Verteilung) oder in einem freien Verteilungsraster (freiwählbare Verteilung) gemäß der Sortieranweisungen anzuordnen. Eine Sortieranweisung kann beispielsweise wie folgt formuliert sein: „Sortieren Sie bitte die Aussagen von „stimme voll zu“ (+3) bis „stimme gar nicht zu“ (-3)“ [5]. Dieses Sortierverfahren liefert für jede*n Teilnehmende*n ein Q-Sort, in dem jede Aussage eine bestimmte Position innerhalb des Rasters einnimmt. Die einzelnen Q-Sorts werden dann mit Hilfe der Q-Technik ausgewertet. Die Q-Technik zielt darauf ab, ähnliche Q-Sorts (d. h. ähnliche Anordnungen von Aussagen) mithilfe einer personenbezogenen (Q-)Faktorenanalyse zu Einstellungsprofilen zusammenzufassen. Diese Profile unterscheiden sich hinsichtlich der spezifischen Anordnung der Aussagen. Genauer gesagt werden die Positionen der Aussagen in diesen Profilen interpretativ-narrativ ausgewertet, indem ihre Anordnung sowohl innerhalb eines Profils als auch zwischen den Profilen verglichen wird (für eine detaillierte Beschreibung der Q-Technik siehe z. B. Watts und Stenner, 2012 [10], McKeown und Thomas, 2013 [5]).
Das Ziel der vorliegenden Arbeit
Angesichts der zunehmenden Popularität von Q haben sich in jüngster Vergangenheit mehrere Studien mit der Entwicklung des Concourse und der Auswahl eines Q-Samples beschäftigt [15], [21], [22], [23], [24], [25], [26], [27]. Viele dieser Studien beziehen sich auf das Fisher's Design of Experiments als theoretischen Rahmen für die Auswahl eines Q-Samples, um sicherzustellen, dass die Auswahl den Concourse adäquat repräsentiert [21], [22], [23], [24]. Kirschbaum et al. schlagen einen dreistufigen Ansatz zur Generierung eines Q-Samples vor, der neben einem entsprechenden theoretischen Rahmen die Delphi-Technik mit Expertenpanels beinhaltet [15]. Paige und Morin beschreiben einen iterativen Prozess für die Entwicklung eines Q-Samples, der aus vier Schritten besteht und betonen die Bedeutung eines strukturierten und methodologischen Ansatzes [25].
Diese Studien befassen sich mit verschiedenen Aspekten der Entwicklung von Q-Sample. Mohr hebt beispielsweise die Bedeutung sprachlicher und kontextbezogener Überlegungen hervor und akzentuiert, dass die Statements so formuliert werden müssen, dass sie die spezifischen Merkmale der jeweiligen Sprache angemessen widerspiegeln [26]. Ramlo demonstriert, wie man mit Hilfe von ChatGPT [22] einen Concourse entwickelt und ein Q-Sample auswählt. Lee beschreibt Softwareprogramme, die Q-Forschende dabei unterstützen, Aussagen aus verschiedenen Informationsquellen zu generieren und sie zu einem Q-Sample zu verdichten [28]. Allerdings zeigen sich Defizite in der Dokumentation der Entwicklung des Q-Samples [9], [22], [25]. Insbesondere hinsichtlich der systematischen Gewinnung von Themen aus unterschiedlichen Datenquellen – vor allem aus Interviews – fehlen fundierte Anleitungen. Ebenso fehlt ein umfassender Überblick über die Kriterien zur Entwicklung eines soliden Q-Samples. Die vorliegende Publikation schließt diese Forschungslücken, indem sie einen systematischen Ansatz zur Konstruktion eines aus Interviewdaten abgeleiteten Q-Samples skizziert und sich dabei auf folgende Aspekte konzentriert:
- die Anwendung eines Mapping-Verfahrens zur Gewährleistung der thematischen Abdeckung und Ausgewogenheit (vgl. coverage and balance);
- das Editieren des Q-Samples unter Wahrung der Alltagssprache der Teilnehmenden [21]; und
- die Bereitstellung eines umfassenden Überblicks über die Kriterien zur Auswahl und Überarbeitung eines Q-Samples.
Methodischer Ansatz
Entwicklung eines Q-Samples
Die vorliegende Studie knüpft an unsere frühere Forschungsarbeit an, in der wir das Rollenverständnis von Medizinstudierenden im letzten Studienjahr und Assistenzärzt*innen im Umgang mit Sterben und Tod untersucht haben (im Folgenden als „Interviewstudie“ bezeichnet) [3], [29]. In unserer Interviewstudie wurden insgesamt 18 halbstrukturierte Interviews anhand eines Interviewleitfadens durchgeführt [3], [29]. In diesen Interviews wurden die prägenden Erfahrungen von Medizinstudierenden und Assistenzärzt*innen in Bezug auf Sterben und Tod, ihre Einstellung zum Tod und ihr Rollenverständnis als (zukünftige) Ärzt*innen in der Betreuung sterbender Patient*innen untersucht [3], [29]. Die Genehmigung für die Q-Studie wurde von der Ethikkommission der Medizinischen Fakultät der Technischen Universität München erteilt (Projektnummer: 489/21S-NP).
Dem Q-Sample-Design ging die Formulierung einer Forschungsfrage voraus. Die Forschungsfrage prägt die inhaltliche Ausrichtung und Struktur des Q-Samples und leitet den Sortierprozess an [30]. Um eine klar formulierte, prägnante und fokussierte Forschungsfrage zu definieren, die sich auf eine einzige Fragestellung beschränkt [10], einigten wir uns auf die folgende Frage: „Welche Muster lassen sich in den Wahrnehmungen von Ärzt*innen hinsichtlich ihrer Rolle im Umgang mit sterbenden Patient*innen und dem Tod erkennen?“
Ein Q-Sample-Design zielt darauf ab, eine „handhabbare Anzahl“ von Aussagen [31] zu generieren, die die thematische Abdeckung und Ausgewogenheit in Bezug auf die Forschungsfrage gewährleisten und den Diskursraum zum Thema (sog. Concourse) weitgehend repräsentieren [21], [30]. Im Q-Kontext bedeutet thematische Ausgewogenheit, dass alle relevanten Aspekte eines Themas berücksichtigt werden, sodass im Q-Sample ein breites Spektrum an Standpunkten und Meinungen vertreten ist. Es ist entscheidend, eine einseitige Darstellung zu vermeiden und stattdessen die gesamte Vielfalt der Ansichten zu erfassen. Für thematische Ausgewogenheit ist es nicht erforderlich, zu jedem Thema die gleiche Anzahl an Aussagen zu verfassen; vielmehr sollte die Anzahl der Aussagen deren Bedeutung in Bezug auf die übergeordnete Forschungsfrage [10] widerspiegeln. Zu den wichtigsten Anforderungen an die einzelnen Aussagen gehören Relevanz für das Forschungsthema, Klarheit, eindeutige Bedeutung, Prägnanz, Unterscheidbarkeit und ein einheitliches Format [7], [10], [31], [32], [33], [34]. Außerdem sollten die Aussagen selbstreferenziell gestaltet sein, damit die Teilnehmenden einen Bezug zu ihren eigenen Erfahrungen, Überzeugungen oder Gefühlen herstellen und dadurch eine individuelle und persönliche Bewertung vornehmen können [32].
Im Folgenden beschreiben wir einen siebenstufigen Ansatz zur Entwicklung eines Q-Samples, mit dem sich die Forschungsfrage effektiv beantworten lässt [30]. Tabelle 1 [Tab. 1] gibt einen Überblick über die Schritte des Q-Sample-Designs.
Tabelle 1: Schritte im Q-Sample-Design
Entwicklung des Concourse
Schritt 1 – Induktive Identifikation von Themen und Subthemen in den Daten
Die Entwicklung eines Q-Samples beinhaltet zunächst die Konstruktion eines Concourse, eine Zusammenstellung von Aussagen, die die Bandbreite an Meinungen und Diskursbeiträgen zum Untersuchungsgegenstand möglichst umfassend abbilden [10], [21], [23], [35]. Für unsere Q-Studie haben wir den Concourse anhand der Themen und Subthemen entwickelt, die in unserer Interviewstudie durch die Anwendung der qualitativen Inhaltsanalyse nach Schreier systematisch herausgearbeitet wurden (QIA; [3], [29], [36]). Die (Sub-)Themen wurden induktiv entwickelt und anschließend mit dem aktuellen Forschungsstand sowie bestehenden Theorien zum Umgang von Gesundheitsfachkräften mit Sterben und Tod abgeglichen und in diese eingebettet. Unser Concourse umfasste drei Hauptthemen mit insgesamt neun Subthemen (siehe Abbildung 1 [Abb. 1]). Für ausführliche Informationen zur qualitativen Analyse siehe Jedlicska et al. 2024 [29]
Abbildung 1: Überblick über die Themen und Subthemen der Interviewstudie
Schritt 2 – Ausarbeitung und Mapping zentraler Perspektiven entlang von Themen und Subthemen
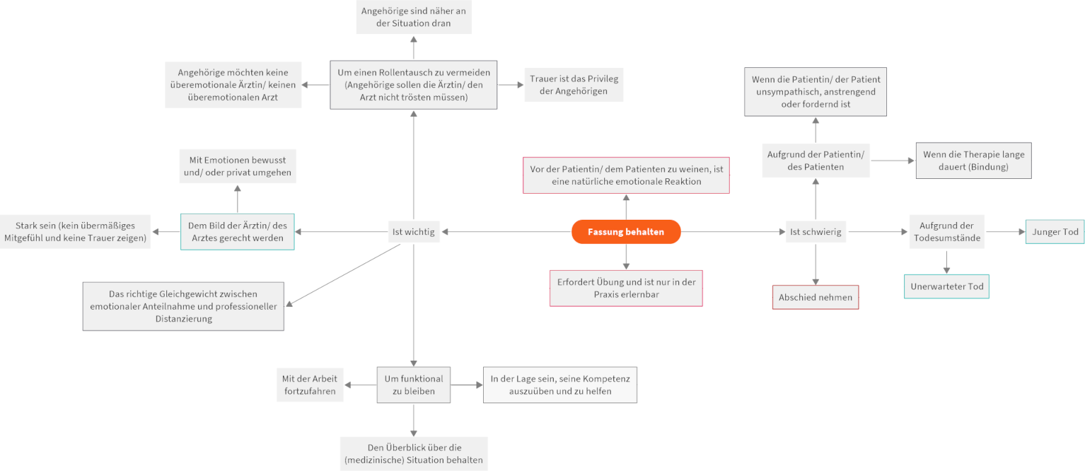
Anschließend werden die zentralen Perspektiven zu jedem Thema und Subthema systematisch herausgearbeitet. Diese Perspektiven bilden die Grundlage für die späteren Statements, die verschiedene Standpunkte, Meinungen und Diskursbeiträge zum Forschungsgegenstand [9] erfassen. Zur anschaulichen Darstellung der ermittelten Sichtweisen bietet sich eine Concept Map an (siehe Abbildung 2 [Abb. 2]). SL und NJ führten den Mapping-Prozess in gemeinsamer Zusammenarbeit durch. Um den Bias der Forschenden zu minimieren und die Validität zu gewährleisten, erarbeiteten beide Forscherinnen zunächst unabhängig voneinander eine vorläufige Concept Map für jedes Thema und Subthema. Grundlage hierfür waren die Interviewdaten sowie im Rahmen der Interviewstudie angefertigte Memos. Zu diesem Zweck identifizierte jede Forscherin die aus ihrer Sicht zentralen Perspektiven in den Interviews und Memos, fasste ähnliche Sichtweisen zusammen und ordnete sie hierarchisch – vom Allgemeinen zum Spezifischen. Wobei darauf geachtet wurde, die Beziehungen zwischen den einzelnen Perspektiven möglichst präzise abzubilden [37]. Am Ende dieses Schrittes lagen für jedes Thema und Subthema jeweils zwei Concept Maps vor. Im nächsten Schritt überprüften SL und NJ die beiden Concept Maps zu jedem Thema und Subthema und fassten sie jeweils zu einer Concept Map zusammen. Während dieses Prozesses diskutierten die Forscherinnen kritisch die Relevanz der einzelnen Perspektiven, hinterfragten deren Zusammenhänge und verfeinerten die hierarchische Struktur. Alle Concept Maps wurden auf Vollständigkeit und Klarheit überprüft. Um eine umfassende thematische Abdeckung des Forschungsthemas sicherzustellen, wurde von den Forschenden ergänzend einschlägige Literatur herangezogen und Perspektiven aus der bestehenden Forschung integriert. Ziel war es, sowohl die thematische Breite als auch die Tiefe der einzelnen Themen und Subthemen [32] zu erfassen und die Vielfalt der Perspektiven zum Untersuchungsgegenstand [30] vollständig abzubilden. Darüber hinaus ermöglichte die Mapping-Technik einen strukturierten Überblick über die in den Interviews geäußerten Sichtweisen, trug zur Aufdeckung und Veranschaulichung der Zusammenhänge zwischen diesen Perspektiven bei und förderte somit ein vertieftes Verständnis der einzelnen Themen und Subthemen [38]. Am Ende lagen uns elf Concept Maps vor, die alle Themen und Subthemen detailliert darstellten. Diese Maps bildeten unseren sogenannten Concourse. Abbildung 2 [Abb. 2] zeigt exemplarisch eine Concept Map zum Subthema „Fassung behalten“.
Abbildung 2: Concept Map zum Subthema Fassung behalten
Legende: Orange = Subthema, grau = Perspektiven und Aspekte dieser Perspektiven, schwarz umrahmt = Perspektiven, die von anderen Subthemen abgedeckt werden, rot umrahmt = Wegen geringer Relevanz nicht berücksichtigte Perspektiven, grün umrahmt = Perspektiven, die die Statements beeinflusst haben
Konstruktion des Q-Samples
Schritt 3 – Auswahl relevanter Perspektiven
Im dritten Schritt wurden diejenigen Perspektiven ermittelt, die in das vorläufige Q-Sample aufgenommen werden sollten. Damit eine angemessene Auswahl der Sichtweisen getroffen werden konnte, wurde ein Detailliertheitsgrad festgelegt, um die thematische Abdeckung und Ausgewogenheit des Q-Samples sicherzustellen und zugleich die Handhabbarkeit hinsichtlich der Gesamtzahl der Statements zu berücksichtigen [10]. Die Anzahl der Statements sollte so gering wie möglich gehalten werden, um die Teilnehmenden nicht zu überfordern [30]. Alle elf Concept Maps wurden von uns sorgfältig geprüft und diskutiert, bevor die Perspektiven ausgewählt wurden, die in das Q-Sample eingeschlossen werden sollten. Unsere Entscheidungen beruhten auf den folgenden Einschlusskriterien:
- Relevanz des Themas in den Interviews und für die Interviewten;
- Übereinstimmung mit früheren Forschungsergebnissen, um die thematische Vollständigkeit zu gewährleisten; und
- Vielfalt der vertretenen Meinungen.
Ausschlusskriterien waren:
- mangelnde thematische Abdeckung oder Überschneidung bereits ausgewählter Sichtweisen; und
- ein zu enger oder spezifischer Fokus (z. B. Kindstod).
Dieser Schritt ergab 84 Perspektiven, die von uns als wesentlich für die Forschungsfrage erachtet wurden.
Schritt 4 – Zusammenstellung des vorläufigen Q-Samples
Im nächsten Schritt werden die zuvor ausgewählten Perspektiven in Statements überführt, die gemeinsam das vorläufige Q-Sample bilden. Wir entschieden uns, das Q-Sample auf der Basis von Interviewzitaten zu erstellen. Durch die persönliche Sprache (d. h. die Verwendung von Begriffen aus der Alltagssprache der Teilnehmenden) wurde sichergestellt, dass die Statements an die persönlichen Erfahrungen und Lebensrealitäten der Teilnehmenden anknüpften [39], was die Verständlichkeit erhöhte [23], [32]. Darüber hinaus wurden die Aussagen in der ersten Person formuliert, um die Teilnehmenden direkt anzusprechen. Dies erleichterte es ihnen, sich mit den Aussagen zu identifizieren und unterstützte dadurch den Rangordnungsprozess [32]. Jede Aussage konzentrierte sich auf eine einzige Perspektive (keine Doppeldeutigkeit) [15].
Vorab wurden für jede Perspektive in den Interviewdaten entsprechende Zitate ermittelt. Zur Erstellung des Q-Samples wurden zwei Ansätze angewandt. Zum einen wurden die Originalzitate überarbeitet, indem Füllwörter und Nebensätze entfernt und die Zitate auf ihre Kernaussagen gekürzt wurden, um die Komplexität zu reduzieren und die Handhabbarkeit der Zitate zu verbessern [15]. Diese überarbeiteten Zitate wurden dann in Statements umgewandelt. So wurde beispielsweise für das Subthema „Kommunikation“ das ursprüngliche Zitat „dass man klar sagt, wie die medizinische Situation ist“, in folgendes Statement überführt: „Als Arzt/Ärztin muss ich ehrlich mit dem Patienten darüber sprechen, wie es um die medizinische Situation steht“. Zum anderen wurden, wenn die Zitate die zugrunde liegende Perspektive nicht hinreichend wiedergaben, relevante Kernelemente identifiziert und in die Aussagen eingefügt. Diese Kernelemente entsprachen Satzbestandteilen, die sich als Schlüsselbotschaften in mehreren Interviews wiederholten, oft mit nur geringfügigen sprachlichen Abweichungen. Ihre Identifikation erwies sich daher als weitgehend intuitiv. Falls für eine einzelne Perspektive mehrere Kernelemente identifiziert werden, sollte die Forscher*innengruppe die Optionen diskutieren und sich auf eine Option einigen. Beim Subthema „den Tod zulassen“ tauchten zum Beispiel die Ausdrücke „den Punkt finden“ und „den richtigen Zeitpunkt finden“ als zentrale und wiederkehrende Kernelemente auf. Wir entschieden uns für „den Punkt finden“, da diese Formulierung neben einem höheren Abstraktionsniveau auch noch den zeitlichen Aspekt des Sterbenlassens impliziert. Die finale Aussage lautete: „Als Arzt/Ärztin muss ich irgendwann den Punkt finden, wo ich die Patienten gehen lasse“.
Im Zuge der Arbeit mit den Zitaten traten zusätzliche Überschneidungen und Unstimmigkeiten zutage, die eine erneute Überarbeitung des Q-Samples gemäß den in Schritt 3 beschriebenen Kriterien erforderlich machten. Das Q-Sample-Design ist somit als ein iterativer oder gar rekursiver Prozess zu verstehen, bei dem zwischen den einzelnen Schritten hin und her gewechselt wird.
In der Regel sollten bei der Ausformulierung der Statements erklärende Inhalte vermieden werden, damit die Teilnehmenden den Statements ihre eigene Bedeutung zuschreiben können [25]. Eine wichtige Überlegung bei der Entwicklung eines Q-Samples ist, wie man die Anzahl der Statements pro Thema ausbalancieren kann. In der Q-Methode werden zwei Ansätze diskutiert: der strukturierte und der unstrukturierte Ansatz. Der strukturierte Ansatz, der einem quantitativen Fragebogendesign ähnelt, gewährleistet eine gleiche Anzahl von Statements pro Thema. Demgegenüber fasst der unstrukturierte Ansatz, im Einklang mit dem qualitativen Forschungszugang, den Concourse als ein Ganzes auf. Hierbei liegt der Schwerpunkt nicht auf einer gleichen Anzahl von Statements pro Thema, sondern die Anzahl der Statements variiert entsprechend der Relevanz des Themas. Dadurch wird ein ausgewogenes Q-Sample gewährleistet, das die Relevanz der Statements innerhalb des Forschungsthemas widerspiegelt. In unserer Interviewstudie offenbarten sich Themen und Subthemen von unterschiedlicher Bedeutung für die Interviewten (in Bezug auf Umfang und Detailtiefe der (Sub-)Themen). Um diese unterschiedliche Gewichtung abzubilden, wählten wir in unserem Q-Sample für jedes Thema und Subthema eine ungleiche Anzahl von Aussagen aus, sodass diese mit der jeweiligen Relevanz der (Sub-)Themen in der Interviewstudie übereinstimmten (unstrukturierter Ansatz). Als Ergebnis von Schritt 4 wurden die 84 ursprünglich identifizierten Perspektiven zu einem vorläufigen Q-Sample mit 62 Statements verdichtet (siehe Abbildung 3 [Abb. 3]).
Abbildung 3: Verarbeitung von Zitaten zu Statements
Schritt 5 – Vereinheitlichung des vorläufigen Q-Samples
Anschließend wird das Q-Sample sprachlich optimiert, indem Dopplungen, Redundanzen und gegensätzliche Aussagen entfernt werden [31]. Die Statements sollten kritisch auf Verständlichkeit, Einfachheit und Kürze überprüft werden [10], [34]. Besonderes sollte auf prägnante Formulierungen und ein einheitliches grammatikalisches Format geachtet werden [10]. Darüber hinaus sollte die Forscher*innengruppe in jeder Phase der Q-Sample-Entwicklung die Relevanz und Angemessenheit der Statements in Bezug auf die Forschungsfrage reflektieren [30]. Die Endpunkte der Intervallskala sind ebenfalls klar zu definieren. In unserem Fall reichte die Skala von „stimme voll und ganz zu“ (+3) bis „stimme weniger zu“ (-3). Aufgrund des sensiblen Charakters des Forschungsthemas haben wir bewusst auf das in der Literatur empfohlene Kontinuum von „stimme voll und ganz zu“ (+3) bis „stimme überhaupt nicht zu“ (-3) verzichtet [5], [10]. Entsprechend wurde auch die Eignung der Statements im Hinblick auf die Skala überprüft. Ausgehend von der Forschungsfrage wird die Legeanweisung (vgl. “condition of instruction”) so formuliert, dass sie inhaltlich mit den Statements abgestimmt ist [30] (siehe Anhang 1 [Anh. 1], Punkt B). Zur methodischen Einordnung: In der eigentlichen Studie wurden die Statements von den Teilnehmenden zunächst in drei Kategorien vorsortiert (stimme voll und ganz zu (+3 bis +1), stimme zu (0), stimme weniger zu (-3 bis -1)). Diese Vorsortierung diente dazu, die Komplexität des Sortiervorganges zu reduzieren und den Sortiervorgang zu erleichtern. Erst danach ordneten die Teilnehmenden die vorsortierten Statements in das vorgegebene Normalverteilungsraster ein. Dabei blieb ihnen die Möglichkeit erhalten, bereits einsortierte Statements neu zu bewerten und umzuordnen. So war es beispielsweise möglich, ein zunächst als „stimme weniger zu“ kategorisiertes Statement in der endgültigen Verteilung unter „stimme voll zu“ einzuordnen.
Nach Abschluss von Schritt 5 bestand unser überarbeitetes Q-Sample aus 54 Statements.
Evaluation des Q-Samples
Schritt 6 – Evaluation durch Expert*innen
Um die inhaltliche Validität sicherzustellen, kann ein Expert*innengremium einbestellt werden. Expert*innen können maßgeblich zur Qualitätssicherung beitragen, wenn sie sinnvoll in die Entwicklung der Statements einbezogen werden. Das Expert*innengremium sollte interdisziplinär besetzt sein, sodass sowohl thematische als auch methodische Expertise aus unterschiedlichen Fachbereichen vertreten ist [40], [41]. Für unsere Studie haben wir fünf Expert*innen durch persönliche Ansprache und das Schneeballverfahren rekrutiert: drei Palliativmediziner*innen (thematische Fachexpert*innen) und zwei Erziehungswissenschaftler*innen mit Erfahrung in der Durchführung von Q- und Fragebogenstudien (Methodenexper*innen). Die 54 Statements des vorläufigen Q-Samples wurden vom Gremium anhand eines an Skalentests orientierten Bewertungsrahmens nach vier festgelegten Kriterien bewertet:
- Verständlichkeit;
- Eindeutigkeit;
- Unterscheidbarkeit; und
- fehlender Bezug [34].
Zudem war Platz für Freitextkommentare vorgesehen (siehe Anhang 1 [Anh. 1], Punkt A). Die drei Palliativmediziner*innen bewerteten die Repräsentativität und Vollständigkeit des Q-Samples, um sicherzustellen, dass der gesamte Diskursraum zum Forschungsgegenstand in den Statements erfasst wurde [30]. Eine Expert*in der Q-Methode überprüfte die Anwendbarkeit der Statements und gab Hinweise zum formalen Design des Q-Samples [25]. Ein Experte für quantitative medizinische Ausbildungsforschung bewertete das Q-Sample hinsichtlich seiner Verständlichkeit und sprachlichen Angemessenheit. Schließlich wurden alle Expert*innen gebeten, die thematische Abdeckung und Ausgewogenheit des Q-Samples anhand der Beantwortung von drei offenen Fragen zu bewerten:
- Gibt es ein palliativspezifisches Thema oder einzelnes Statement, das im Q-Sample fehlt bzw. zu viel ist? (Diese Frage muss an das jeweilige Forschungsziel angepasst werden)
- Sind die Themen im Q-Sample angemessen vertreten oder kommen einem Thema zu viele bzw. zu wenige Statements zu? Wenn ja, welches?
- Gibt es sonstige Anmerkungen zum Q-Sample als Ganzes?
Die offenen Fragen dienten der Einschätzung der inhaltlichen Vollständigkeit unseres Q-Samples. Basierend auf der Expert*innenevaluation wurden zwölf Statements gestrichen. Zu den Gründen für die Streichung zählten Redundanz, fehlender Bezug zur Forschungsfrage, Überschneidungen, mangelnde Unterscheidbarkeit sowie widersprechende Statements. Infolgedessen wurde die Anzahl der Statements von 54 auf 42 reduziert (siehe Anhang 1 [Anh. 1], Punkt A).
Schritt 7 – Pilotierung des Q-Samples
Der letzte Schritt beinhaltet die Pilotierung des Q-Samples, um zu evaluieren, wie sich die Statements während des Q-Sortierprozesses verhalten [42]. Zu diesem Zweck wurden Vertretende der Zielgruppe (in unserem Fall fünf Medizinstudierende im letzten Studienjahr und drei Assistenzärzt*innen) gebeten, das Q-Sample in ein Normalverteilungsraster einzusortieren. Die Pilotstudie wurde von einer Forscherin unseres Teams durchgeführt, die die Teilnehmenden aufforderte, ihre Eindrücke beim Sortieren zu kommentieren, jedoch keine suggestiven Fragen stellte. Die Thinking-Aloud-Methode [43], bei der die Teilnehmenden ihre spontanen Gedanken während des Sortierprozesses verbalisieren, kann genutzt werden, um Einblicke in die kognitiven Abläufe des Sortierens zu gewinnen und mögliche Herausforderungen zu erkennen. Die Teilnehmenden erhielten schriftliche Anweisungen zum Sortierverfahren. Nach Abschluss des Sortiervorgangs wurden sie eingeladen, ihre Erfahrungen mitzuteilen und Anregungen zur Verbesserung des Sortierdesigns oder einzelner Statements zu machen. Ihr Feedback wurde in einem kurzen, informellen Protokoll festgehalten. Auf Grundlage dieser Rückmeldung konnte die Forscher*innengruppe die Performance der Aussagen, die Klarheit der Sortieranleitung sowie die Benutzungsfreundlichkeit des (Online-)Q-Sortierwerkzeugs (FlashQ; [44]) re-evaluieren. In unserem Fall wurden 13 Aussagen geringfügig redaktionell überarbeitet, während 29 Aussagen unverändert blieben (das endgültige Q-Sample ist in Anhang 1 [Anh. 1], Punkt A dargestellt).
Diskussion
Die methodische Stärke unseres Ansatzes
Im vorliegenden Artikel wird ein siebenstufiger Ansatz für das Q-Sample-Design auf der Grundlage von Interviewdaten beschrieben. Unser Vorgehen weist mehrere Stärken auf, die seine Anwendbarkeit in der medizinischen Ausbildungsforschung erhöhen. Zum einen haben wir den Concourse methodisch fundierte Weise entwickelt, um sicherzustellen, dass ein möglichst breites Spektrum an Perspektiven zum Forschungsthema erfasst wurde [45]. Dabei zeigen wir auf, wie die Ergebnisse einer qualitativen Studie für die Gestaltung eines Q-Samples genutzt werden können. Die Nutzung von Interviewdaten zur Entwicklung des Concourse erwies sich aus mehreren Gründen als äußerst wertvoll:
Durch die systematische Identifizierung von Themen und Subthemen wurde für ein hohes Maß an methodischer Strenge gesorgt und zugleich zu einer effizienten Nutzung von Forschungsressourcen beigetragen.
Darüber hinaus ermöglichte die Interviewstudie ein vertieftes Verständnis des Untersuchungsgegenstands und trug somit dazu bei, dass das Q-Sample sowohl umfassend war als auch mit dem aktuellen Forschungsstand im Einklang stand. Da die Merkmale der Teilnehmenden in der Interview- und der Q-Studie ähnlich waren, gingen wir davon aus, dass die Themen und Subthemen aus der Interviewstudie die Bezugswelt der Q-Studienteilnehmenden adäquat wiederspiegelten. Zur induktiven Identifikation von Themen und Subthemen in den Interviewdaten haben wir einen QIA-Ansatz angewandt. Neben der QIA wären auch andere qualitative Methoden, wie etwa die thematische Analyse [46], geeignet, um Themen und Subthemen in den (Interview-)Daten systematisch zu erschließen.
Paige und Morin empfehlen den Einsatz von Visualisierungstools, um qualitative Forschungsergebnisse in einen Concourse zu überführen [25]. Aufbauend auf diesen Vorschlag, haben wir die relevanten Perspektiven aus den Interviews im Rahmen des Q-Sample-Designprozesses mithilfe von Concept Maps visualisiert. Die Mapping-Technik diente jedoch über die reine Visualisierung hinaus noch einem weiteren Zweck. Sie ermöglichte es uns, einen Überblick über die relevanten Themen und Perspektiven zu gewinnen, Zusammenhänge zwischen ihnen aufzudecken und ein tiefergehendes Verständnis des Themas zu entwickeln. Als solches diente es als Filter, um relevante Sichtweisen bereits in einem frühen Stadium des Q-Sample-Designs zu identifizieren. Dieser Ansatz bietet eine innovative und vielversprechende Alternative zu Fisher’s balanced Block Design [7].
Die Literatur bietet bislang begrenzte Empfehlungen zur Auswahl eines repräsentativen Q-Samples aus dem Concourse [9], [22], [25]. Insbesondere fehlt ein umfassender Überblick über die Richtlinien zur Zusammenstellung eines Q-Samples. In diesem Artikel schlagen wir einen Katalog an Einschluss- (z. B. Relevanz des Themas, Übereinstimmung mit früheren Untersuchungen und Meinungsvielfalt) und Ausschlusskriterien (z. B. mangelnde thematische Abdeckung oder überlappende Perspektiven, zu enger Fokus des Themas) vor, die eine systematische Auswahl relevanter Perspektiven unterstützen [10]. Mehrere Studien betonen, wie wichtig es ist, die Alltagssprache der Teilnehmenden zu verwenden, um ein Q-Sample zu entwickeln, das die gelebten Erfahrungen und Wahrnehmungen der Teilnehmenden möglichst authentisch zum Ausdruck bringt [26], [39]. Zudem geben wir praxisnahe Empfehlungen zur Umwandlung von Zitaten in Statements. Zwei Ansätze werden vorgestellt, um der Herausforderung zu begegnen, komplexe Zitate mit mehreren Perspektiven in einzelne Statements zu zerlegen, die jeweils nur eine Aussage enthalten.
Eine wesentliche Schwierigkeit bei der Entwicklung eines Q-Samples besteht darin, die Anzahl der Statements über die verschiedenen (Sub-)Themen hinweg angemessen auszubalancieren. Das vorliegende Q-Sample wurde anhand eines unstrukturierten Ansatzes entwickelt, was zu einer ungleichen Anzahl von Statements pro (Sub-)Thema führte. Dennoch ist es uns gelungen, den Gesamtinhalt des Q-Samples so auszubalancieren, dass die enthaltenen Statements den Concourse weitreichend repräsentieren, ohne dass es zu Überschneidungen oder einer Überrepräsentation bestimmter (Sub-)Themen kommt. Es wäre besonders interessant, unseren Ansatz zukünftig mit anderen Methoden zu vergleichen, wie etwa KI-basierten Techniken oder Fisher‘s balanced Block Design.
Im Kontext einer Q-Studie kann das Wissen von Expert*innen auf unterschiedliche Weise eingesetzt werden – so nutzen Kirschbaum et al. beispielsweise Expert*innenwissen zur Auswahl des Q-Samples [15]. Die Einbindung von Expert*innen mit unterschiedlichem Hintergrund trägt dazu bei, ein vollumfängliches Q-Sample sicherzustellen [15], [25]. Inhaltliche Expert*innen können überprüfen, ob das Q-Sample alle relevanten Perspektiven abdeckt und den Concourse angemessen repräsentiert [15]. Methodische Expert*innen tragen zur Qualitätssicherung bei und bilden eine zweite Prüfinstanz für die sprachliche Formulierung der Statements [25]. Bei der Auswahl der Expert*innen sind wir den Empfehlungen von Kirschbaum gefolgt und setzten auf persönliche Einladungen sowie das Schneeballverfahren [15]. Die zunächst eingeladenen Expert*innen empfahlen weitere Expert*innen. Es ist essentiell, die Aufgaben der Expert*innen klar zu definieren und festzulegen, wie ihre Rückmeldungen berücksichtigt werden sollen. Daher entwickelten wir einen Fragebogen mit vier Kriterien, die wir aus standardisierten Skalentests adaptierten [34]. Um sicherzustellen, dass das Q-Sample die gesamte Bandbreite der Perspektiven zum Untersuchungsthema angemessen abbildet, wurden dem Fragebogen drei ergänzende offene Fragen hinzugefügt. Expert*innen sollten nur dann konsultiert werden, wenn das Forschungsteam bestehende Wissenslücken nicht eigenständig schließen kann [34]. Widersprüchlichen Expert*innenmeinungen ist kritisch zu begegnen. Es besteht die Gefahr, dass sich das Forschungsteam über Expert*innenmeinungen hinwegsetzt und deren Beitrag dadurch obsolet wird [34]. Bei widersprüchlichen Meinungen wird eine zweite Expert*innenrunde empfohlen [34]. Die Streichung von 12 Statements aufgrund der Evaluation von Expert*innen unterstreicht die Bedeutung dieses Schrittes und den Vorteil der Verwendung eines strukturierten Fragebogens.
Die Literatur hebt die Bedeutung der Pilotierung des Q-Samples hervor und empfiehlt, die Teilnehmenden klar in das Rangordnungsverfahren einzuweisen [25]. An dieser Stelle möchten wir unterstreichen, wie wichtig es ist, zusätzliche Informationen über die Performance des Q-Samples zu gewinnen, zum Beispiel durch Interviews oder die Thinking-Aloud-Methode. Die Thinking-Aloud-Methode ermöglicht ein vertieftes Verständnis spezifischer Herausforderungen und Widersprüche innerhalb des Q-Samples.
Zusammenfassend präsentieren wir im vorliegenden Beitrag einen strukturierten Leitfaden zur Gestaltung eines Q-Samples, in dem ein siebenstufiger Ansatz beschrieben wird, der eine Mapping-Technik einbezieht und für jeden Schritt eine detaillierte Anleitung liefert. Insbesondere die expliziten Entscheidungskriterien sowie der Einsatz eines Evaluationsrahmens verleihen unserem Ansatz methodische Strenge und tragen dazu bei, die Qualität des Q-Samples zu sichern und einen potenziellen Bias seitens der Forschenden zu minimieren [15]. Der nächste Schritt besteht darin, diesen Ansatz anzuwenden und zu bewerten, wie das Q-Sample sich in einer Studie bewährt, um zu überprüfen, ob diese Methode zur Gewinnung eines validen Q-Samples geeignet ist. Die hier beschriebene Studie ist noch nicht abgeschlossen, wobei das fertiggestellte Q-Sample in zwei Kohortengruppen angewendet wird: Studierende und Assistenzärzt*innen. In einer Folgepublikation werden wir über unsere Ergebnisse und unsere Erfahrungen mit dem Q-Sample berichten.
Parallel dazu ermutigen wir andere Forschende, diesen Ansatz zu übernehmen und Ideen zur dessen Weiterentwicklung einzubringen. Abschließend wäre es äußerst gewinnbringend, dieses siebenstufige Verfahren mit alternativen Strategien zur Entwicklung von Q-Sample zu vergleichen.
Erkenntnisse aus dem Projekt
An dieser Stelle sind einige Herausforderungen anzusprechen. Unsere komplexe Fragestellung führte zu einem umfangreichen Katalog von Statements mit teils vielschichtigen Inhalten, der sich schwer reduzieren und standardisieren ließ. Daher schlagen wir vor, die Forschungsfrage auf eine weniger komplexe Fragestellung zu fokussieren, um die Anzahl der Statements zu reduzieren und deren Handhabbarkeit zu erhöhen. Konkret empfehlen wir, komplexe Themen in Unterthemen aufzuteilen und diese einzeln zu untersuchen (z.B. in unserem Fall die Kommunikation über Sterben und Tod). Ein wichtiger Aspekt ist die ausgewogene Verteilung der Aussagen auf die einzelnen (Sub-)Themen. Wir haben die Anzahl der Statements entsprechend der Relevanz der einzelnen (Sub-)Themen in den Interviews festgelegt, was zu einer ungleichen Verteilung der Aussagen führte. Aus qualitativer Sicht verstehen wir unter Ausgewogenheit ein inhaltliches Gleichgewicht, das sich an der Relevanz und der Tiefe der (Sub-)Themen orientiert und nicht eine numerische Angleichung der Statements pro (Sub-)Thema erzwingt. Ziel ist es, eine Überrepräsentation von weniger wichtigen (Sub-)Themen zu verhindern. Allerdings kann dieses Verfahren auch zu einer Über- oder Unterrepräsentation bestimmter (Sub-)Themen führen. Daher sollten Forschende diesen Schritt kritisch reflektieren, die Relevanz der (Sub-)Themen diskutieren und die Transparenz und Nachvollziehbarkeit ihrer Entscheidungen und ihres Vorgehens sicherstellen. Unser abschließendes Q-Sample enthielt Statements, die entweder die Wichtigkeit oder die Schwierigkeit der ärztlichen Aufgaben im Umgang mit den Sterbenden und dem Tod bewerteten. Die Dimension "wichtig" sollte die berufliche Perspektive auf bestimmte Aufgaben erfassen, während die Dimension "schwierig" das emotionale und kognitive Erleben dieser Aufgaben auf persönlicher Ebene ausdrücken sollte. Ziel war es, die Wechselwirkung zwischen den beruflichen und persönlichen Dimensionen zu untersuchen. Die Teilnehmenden fanden es jedoch schwierig, Aussagen mit unterschiedlichen Qualifizierungen (Wichtigkeit/ Schwierigkeit) in einem zu sortieren. Wir empfehlen daher, sich auf eine einzige Dimension zu beschränken, z. B. auf die Wichtigkeit oder die Schwierigkeit.
Während der Pilotierung des Q-Samples stellten wir fest, dass generische (zu weit gefasste oder unspezifische) Statements nur begrenzte Erkenntnisse erbrachten, da sie überwiegend den extremen Enden der Verteilung zugeordnet wurden. So wurde beispielsweise die Aussage „Als Arzt/Ärztin muss ich die Würde des Patienten wahren“ aufgrund ihres generischen Charakters durchweg hoch eingestuft. Um dies zu vermeiden, sollte auf eine klare und fokussierte Formulierung geachtet werden.
Darüber hinaus sollten die mit der Mapping-Technik verbundenen Einschränkungen beachtet werden. Um die Voreingenommenheit der Teilnehmenden in der vorangegangenen Studie zu minimieren, haben wir bewusst eine heterogene Stichprobe ausgewählt, die aus Studierenden und Ärzt*innen in Weiterbildung aus verschiedenen Fachbereichen bestand. Außerdem haben wir bei der Erstellung der Concept Maps einschlägige Literatur konsultiert, um eine umfassende Perspektive auf das Forschungsthema zu gewährleisten. Um den möglichen Bias der Forschenden zu minimieren und die „Subjektivität zu kontrollieren“ [47], waren zwei Forscherinnen am Mapping-Prozess beteiligt. Dennoch bleibt die der Mapping-Technik innewohnende Subjektivität eine mögliche Einschränkung und sollte als solche adressiert werden.
Fazit
Q ermöglicht die Untersuchung der Subjektivität durch die Identifizierung von Einstellungsmustern über Gruppen und Einzelpersonen hinweg. Sie erlaubt die Untersuchung kontroverser Themen mit deutlich erkennbaren emotionalen und moralischen Dimensionen, die charakteristisch für die medizinische Ausbildungsforschung sind [9]. In Anbetracht des Potenzials der Methode wird in diesem Artikel ein siebenstufiger Ansatz zur Entwicklung eines Q-Samples auf der Grundlage von Interviewdaten beschrieben. Wir führen ein innovatives Element ein, indem wir eine Mapping-Technik integrieren, um relevante Perspektiven und Statements aus dem Concourse auszuwählen. Wir geben einen detaillierten Überblick über die Kriterien für die Erstellung und Überarbeitung des Q-Samples. Darüber hinaus leisten wir einen Beitrag zur bestehenden Literatur, indem wir den praktischen Wert eines sequenziellen Ansatzes bei der Entwicklung eines Q-Samples aufzeigen. Wir beleuchten auch den iterativen Charakter der Q-Sample-Konstruktion und zeigen ihre potenziellen Anwendungen in der medizinischen Bildungsforschung auf. In diesem Sinne dient dieser Beitrag als eine Anleitung zur Entwicklung eines Q-Samples auf der Grundlage von Interviewdaten, die dem Prinzip der Selbstreferenz folgt.
ORCIDs der Autor*innen
- Nana Jedlicska: [0000-0001-8229-7845]
- Pascal O. Berberat: [0000-0001-5022-5265]
- Kristina Schick: [0000-0002-4819-4604]
Interessenkonflikt
Die Autor*innen erklären, dass sie keinen Interessenkonflikt im Zusammenhang mit diesem Artikel haben.
Literatur
[1] Ramlo SE. Using Q methodology in health sciences education to study subjectivity. Adv Health Sci Educ Theory Pract. 2023;28(5):1711-1722. DOI: 10.1007/s10459-023-10214-1[2] Schick K, Gartmeier M, Berberat PO. Senior medical student attitudes towards patient communication and their development across the clinical elective year – A Q-methodology study. Front Learn Res. 2021;9:1-29. DOI: 10.14786/flr.v9i1.583
[3] Jedlicska N, Srnová D, Scheide L, Wijnen-Meijer M, Gartmeier M, Berberat PO. Medical Trainees' Experiences With Dying and Death. Omega (Westport). 2021;83(1):64-83. DOI: 10.1177/0030222819843436
[4] Dieteren CM, Patty NJ, Reckers-Droog VT, van Exel J. Methodological choices in applications of Q methodology: A systematic literature review. Soc Sci Human Open. 2023;7(1):100404. DOI: 10.1016/j.ssaho.2023.100404
[5] McKeown BF, Thomas DB. Q Methodology. 2nd ed. Thousand Oaks: SAGE Publications; 2013.
[6] Stephenson W. Technique of Factor Analysis. Nature. 1935;136:297. DOI: 10.1038/136297b0
[7] Stephenson W. The study of behavior; Q-technique and its methodology. Chicago: University of Chicago Press; 1953.
[8] Stephenson W. Introduction to Q-Methodology. Oper Subject. 1993;17(1/2):1-13. DOI: 10.15133/j.os.1993.006
[9] Churruca K, Ludlow K, Wu W, Gibbons K, Nguyen HM, Ellis LA, Braithwaite J. A scoping review of Q-methodology in healthcare research. BMC Med Res Methodol. 2021;21(1):125. DOI: 10.1186/s12874-021-01309-7
[10] Watts S, Stenner P. Doing Q methodological research: Theory, method and interpretation. London: SAGE; 2012. DOI: 10.4135/9781446251911
[11] Stenner P. Q methology and constructivism: Some reflections on sincerity and authenticity in honour of Steve Brown. In: Rhoads JC, Thomas DB, Ramlo SE, editors. Cultivating Q Methodology: Essays honoring Steven R. Brown. Pennsauken: Bookbaby; 2022. p.68-91.
[12] Watts S. Social constructionism redefined: Human selectionism and the objective reality of Q methodology. Operant Subjectivity. 2009;32(1):29-45. Zugänglich unter/available from: https://ojs.library.okstate.edu/osu/index.php/osub/article/view/8828
[13] Miebach B. Soziologische Handlungstheorie. Wiesbaden: Springer Fachmedien Wiesbaden; 2014. DOI: 10.1007/978-3-658-04487-9
[14] Levesque A, Fouqueray T, Dupras J. Beyond setting conservation targets: Q-method as a powerful tool to collectively set an action plan agenda. Front Conserv Sci. 2023;4. DOI: 10.3389/fcosc.2023.1097360
[15] Kirschbaum M, Barnett T, Cross M. Q sample construction: a novel approach incorporating a Delphi technique to explore opinions about codeine dependence. BMC Med Res Methodol. 2019;19:101. DOI: 10.1186/s12874-019-0741-9
[16] Chang YC, Xiao X, Nkambule N, Ngerng RY, Bullock A, Monrouxe LV. Exploring emergency physicians' professional identities: a Q-method study. Adv Health Sci Educ Theory Pract. 2021;26(1):117-138. DOI: 10.1007/s10459-020-09973-y
[17] Souto-Gómez AI, Talavera-Valverde MÁ, García-de-la-Torre MD, Márquez-Álvarez LJ. Exploring Occupational Therapists' Professional Identity: A Q-Method Study. Healthcare (Basel). 2023;11(4):630. DOI: 10.3390/healthcare11040630
[18] Galema G, Schönrock-Adema J, Jaarsma DA, Wietasch GJ. Patterns of Medical Residents' Preferences for Organizational Socialization Strategies to Facilitate Their Transitions: A Q-study. Perspect Med Educ. 2024;13(1):169-181. DOI: 10.5334/pme.1189
[19] Ha EH. Experience of nursing students with standardized patients in simulation-based learning: Q-methodology study. Nurse Educ Today. 2018;66:123-129. DOI: 10.1016/j.nedt.2018.04.023
[20] Landeen J, Pierazzo J, Akhtar-Danesh N, Baxter P, van Eijk S, Evers C. Exploring Student and Faculty Perceptions of Clinical Simulation: A Q-Sort Study. J Nurs Educ. 2015;54(9):485-491. DOI: 10.3928/01484834-20150814-02
[21] Ramlo SE, Starvaggi D, Mitchell R, Roketenetz L. Developing Concourse and Selecting a Q Sample: Preparation for a Q study About Urban, American, Middle-School Science Students’ Views of Nature. Oper Subject. 2020;41:110-120. DOI: 10.22488/okstate.20.100575
[22] Ramlo SE. Integrated Data Collection in Q Methodology: Using ChatGPT From Concourse to Q-sample to Q-sort. J Mix Method Res. 2024;19(2):191-205. DOI: 10.1177/15586898241262824
[23] Ellingsen IT. Designing a Q sample for a study with adolescent foster children. Oper Subject. 2011;34(3):125-145. DOI: 10.22488/okstate.11.100597
[24] Ellingsen IT, Thorsen AA, Størksen I. Revealing Children's Experiences and Emotions through Q Methodology. Child Dev Res. 2014;2014:1-9. DOI: 10.1155/2014/910529
[25] Paige JB, Morin KH. Q-sample construction: A critical step for a Q-methodological study. West J Nurs Res. 2016;38(1):96-110. DOI: 10.1177/0193945914545177
[26] Mohr S. Assembling Concourse Material and Selecting Q Samples on the Sociolinguistics of Tourism Discourse in Zanzibar. Oper Subject. 2019;41:65-82. DOI: 10.15133/J.OS.2019.005
[27] Billett S, Fenwick TJ, Somerville M, editors. Work, subjectivity and learning: Understanding learning through working life. Dordrecht: Springer; 2006. DOI: 10.1007/1-4020-5360-6
[28] Lee B. Tools for collecting a concourse and selecting a Q sample. Oper Subject. 2019;41:17-47. DOI: 10.15133/J.OS.2019.010
[29] Jedlicska N, Rossmanith C, Lichtenberg S, Srnová D, Wijnen-Meijer M, Gartmeier M, Berberat PO. ‘You Also Have to Let People Go’—Effects of Formative Experiences with Dying and Death on Medical Trainees’ Attitudes. Med Sci Educ. 2024;34:1059-1069. DOI: 10.1007/s40670-024-02090-0
[30] Watts S, Stenner P. Doing Q methodology: Theory, method and interpretation. Qual Res Psychol. 2005;2:67-91. DOI: 10.1191/1478088705qp022oa
[31] Akhtar-Danesh N. An overview of the statistical techniques in Q methodology: Is there a better way of doing Q analysis? Oper Subject. 2016;38:29-36. DOI: 10.15133/j.os.2016.007
[32] Sæbjørnsen SEN, Ellingsen IT, Good JMM, Ødegård A. Combining a Naturalistic and Theoretical Q Sample Approach: An Empirical Research Illustration. Oper Subject. 2016;38(2):15-32. DOI: 10.15133/j.os.2016.005
[33] Brown J, Chapman T, Graham D. Becoming a new doctor: a learning or survival exercise? Med Educ. 2007;41(7):653-660. DOI: 10.1111/j.1365-2923.2007.02785.x
[34] Beck K. Ensuring content validity of psychological and educational tests – the role of experts. Front Learn Res. 2020;8(6):1-37. DOI: 10.14786/flr.v8i6.517
[35] Brown SR. A primer on Q methodology. Oper Subject. 1993;16:91-138.
[36] Schreier M. Qualitative content analysis in practice. London: SAGE Publications, Inc; 2012. DOI: 10.4135/9781529682571
[37] Novak JD, Canas AJ. The theory underlying concept maps and how to construct and use them. Technical Report IHMC CmapTools 2006-01 Rev 01-2008 2008. Pensacola (FL): Institute for Human and Machine Cognition; 2008. Zugänglich unter/available from: https://cmap.ihmc.us/publications/researchpapers/theoryunderlyingconceptmaps.pdf
[38] Burgess-Allen J, Owen-Smith V. Using mind mapping techniques for rapid qualitative data analysis in public participation processes. Health Expect. 2010;13:406-415. DOI: 10.1111/j.1369-7625.2010.00594.x
[39] Stevenson H. Contemporary discourses of green political economy: A Q method analysis. J Environ Policy Plann. 2019;21(5):533-548. DOI: 10.1080/1523908X.2015.1118681
[40] Jorm AF. Using the Delphi expert consensus method in mental health research. Aust N Z J Psychiatry. 2015;49:887-897. DOI: 10.1177/0004867415600891
[41] Spranger J, Homberg A, Sonnberger M, Niederberger M. Reporting guidelines for Delphi techniques in health sciences: A methodological review. Z Evid Fortbild Qual Gesundhwes. 2022;172:1-11. DOI: 10.1016/j.zefq.2022.04.025
[42] Akhtar-Danesh N, Baumann A, Cordingley L. Q-methodology in nursing research: a promising method for the study of subjectivity. West J Nurs Res. 2008;30(6):759-773. DOI: 10.1177/0193945907312979
[43] Ericsson KA, Simon HA, editors. Protocol analysis: Verbal reports as data. Cambridge (MA): MIT Press; 1993. DOI: 10.7551/mitpress/5657.001.0001
[44] Hackert C, Braehler G. FlashQ – Q-Sorting via Internet. 2007.
[45] Shemmings D, Ellingsen IT. Using Q methodology in qualitative interviews. In: Gubrium J, Holstein J, Marvasti A, McKinney K, editors. The SAGE handbook of interview research: The complexity of the craft. Thousand Oaks (CA): SAGE Publications, Inc; 2012. p.415-426. DOI: 10.4135/9781452218403.n29
[46] Braun V, Clarke V. Using thematic analysis in psychology. Qual Res Psychol. 2006;3(2):77-101. DOI: 10.1191/1478088706qp063oa
[47] Misoch S. Qualitative Interviews. 2nd ed. Berlin, Boston: De Gruyter Oldenbourg; 2019. DOI: 10.1515/9783110545982
Anhänge
| Anhang 1 | Fragebogen zur Expert*innenevaluation und das finale Q-Sample (A) (Anhang_1.pdf, application/pdf, 204.63 KBytes) |



